Zurück zu
>
Roth / TORO
>
Aufsitzmäher
>
Traktor
>
246 HE
>
309/72101
>
3900001
>
Hinterrad & Getriebe
Ersatzteillisten für Toro Roth / TORO Hinterrad & Getriebe
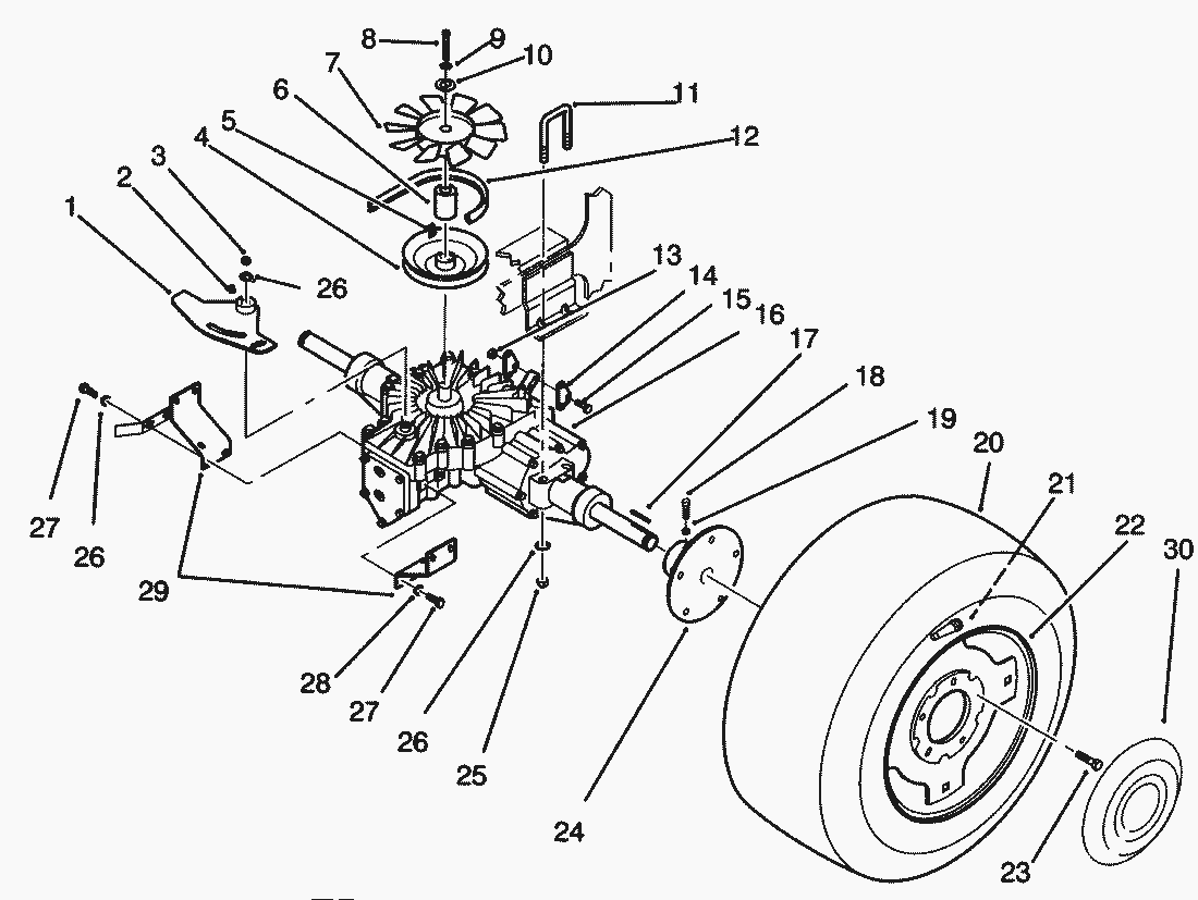
Pos.
Bezeichnung
Ersatzteilnummer
Assembly-Tire and Rim (Incl. Ref.
78-1271
Pos.
Bezeichnung
Ersatzteilnummer
1
Differentialplatte
115537
2
Key-Woodruff
937082
3
Welle
103395
4
Riemenscheibe
78-6930
5
Key-Hi-Pro
937222
6
Distanzbuechse
78-6870
7
Luefterrad
115271
8
Screw
9080114
9
Federring
3253-3
10
Scheibe
103995
11
U-Buegel
79-2510
12
Keilriemen
114860
13
MUTTER
3296-42
14
Bracket
79-2970
15
Schraube
321-6
16
Trans.-Eaton 751-045
79-2520
17
Keil
5-1336
18
Screw-Set
3243-54
19
Mutter
3218-3
20
Tire-23 X 9.50-12
116744
Tube
7007
21
Valve Stem
5108
22
Felge
78-1221
23
Radbolzen
83-2720
24
Hub-Wheel
105762
25
Mutter
3296-39
26
Scheibe
3256-24
27
Schraube
322-4
28
Scheibe
3256-24
29
Bracket
78-1710
30
Radkappe
114428
Gebrauchsanweisungen
Toro
Roth / TORO
Aufsitzmäher
Traktor
264-6
246 HE
309/72101
3900001
Elektro-Schaltplan
Getriebe (Eaton Modell 751-045)
Motor (TORO Power Plus)
Kotflügel & Sitz
Hydrauliktank
Hinterrad & Getriebe
Bremse & Hydraulik-Gestänge
Bremspedal
Spannrolle & Pedalwelle
Aushubgestänge
Armaturenbrett
Lenkwelle & Anzeigen
Lenkrad & Konsole
Kraftstofftank & Lenkung Halter
Kupplung 92-1686
Batteriebefestigung
Motor & Kupplung
Vorderachse
Hauptrahmen
Haube
244-5
212-H
212-5
17-44 HXLE
16-44 HXL
16-38 HXL
16-38 XLE
15-44 HXL
15-38 HXL
14-38 HXL
14-38 XL
13-38 HXL
13-38 XL
13-32 XLE
12-38 HXL
12-38 XL
12-32 XL
264 H
265 H
267 H
268 H
270 H
520 xi
520 Lxi
523 Dxi
Rider
Mähwerke
Zubehör
Handgeräte
Robin
Impressum
(C) by motoruf