Toro 22164 (PT21) - PT21 Trim Mower, 2007 (270003001-270999999) CYLINDER AND CRANKCASE ASSEMBLY KAWASAKI FJ180V-AS28 Ersatzteile
CYLINDER AND CRANKCASE ASSEMBLY KAWASAKI FJ180V-AS28 22164 (PT21) - Toro PT21 Trim Mower, 2007 (270003001-270999999)

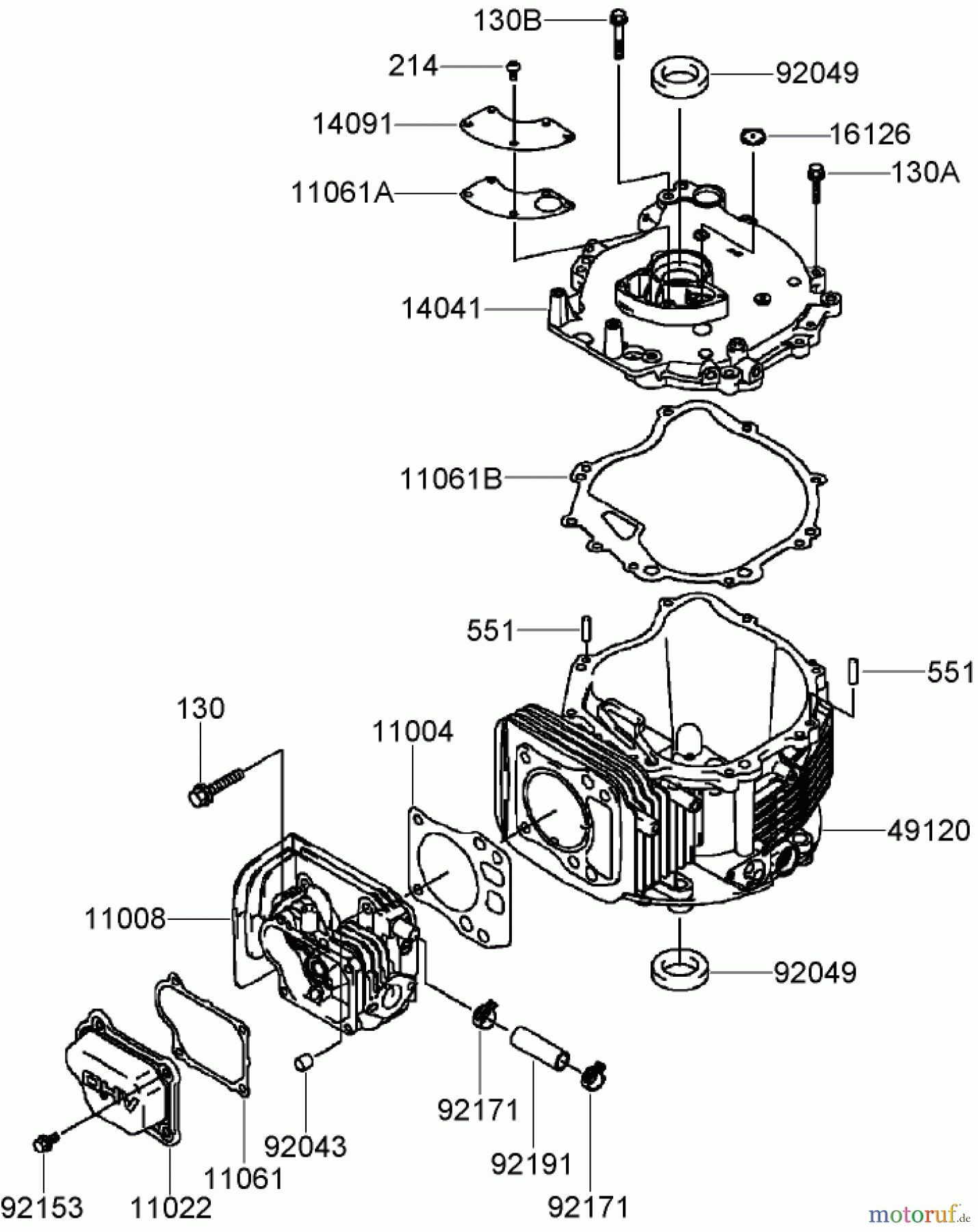
Hier finden Sie die Ersatzteilzeichnung für Toro Neu Mowers, Walk-Behind Seite 2 22164 (PT21) - Toro PT21 Trim Mower, 2007 (270003001-270999999) CYLINDER AND CRANKCASE ASSEMBLY KAWASAKI FJ180V-AS28. Wählen Sie das benötigte Ersatzteil aus der Ersatzteilliste Ihres Toro Gerätes aus und bestellen Sie einfach online. Viele Toro Ersatzteile halten wir ständig in unserem Lager für Sie bereit.
| BildNr | Artikel Nummer | Bezeichnung | |
| 11004 | KA110047020 | GASKET-HEAD | |
| 11008 | KA110087025 | HEAD-COMP-CYLINDER | |
| 11022 | KA110227005 | CASE-ROCKER | |
| 11061 | KA110617023 | GASKET,CASE ROCKER | |
| 11061A | KA110617031 | GASKET,BREATHER | |
| 11061B | KA110617060 | GASKET,COVER-CRANKCAS | |
| 14041 | KA140417009 | COVER-COMP | |
| 14091 | KA140917010 | COVER,BREATHER | |
| 16126 | KA161267014 | VALVE | |
| 49120 | KA491207101 | CRANKCASE-COMP | |
| 92043 | KA920437001 | PIN | |
| 92049 | KA920497008 | SEAL-OIL | |
| 92153 | KA921537043 | BOLT,6X12 | |
| 92171 | KA921717024 | CLAMP | |
| 92191 | KA921917025 | TUBE,12X16X49 | |
| 130 | KA130CA0840 | BOLT-FLANGED,8X40 | |
| 130A | KA130BA0625 | BOLT-FLANGED | |
| 130B | KA130BA0635 | BOLT-FLANGED | |
| 214 | KA214AA0510 | SCREW-PAN+- | |
| 551 | KA551A0612 | PASSSTIFT 6X12 | |


Qualitätsmanagement
Informieren Sie uns, wenn Sie einen Fehler gefunden haben.

