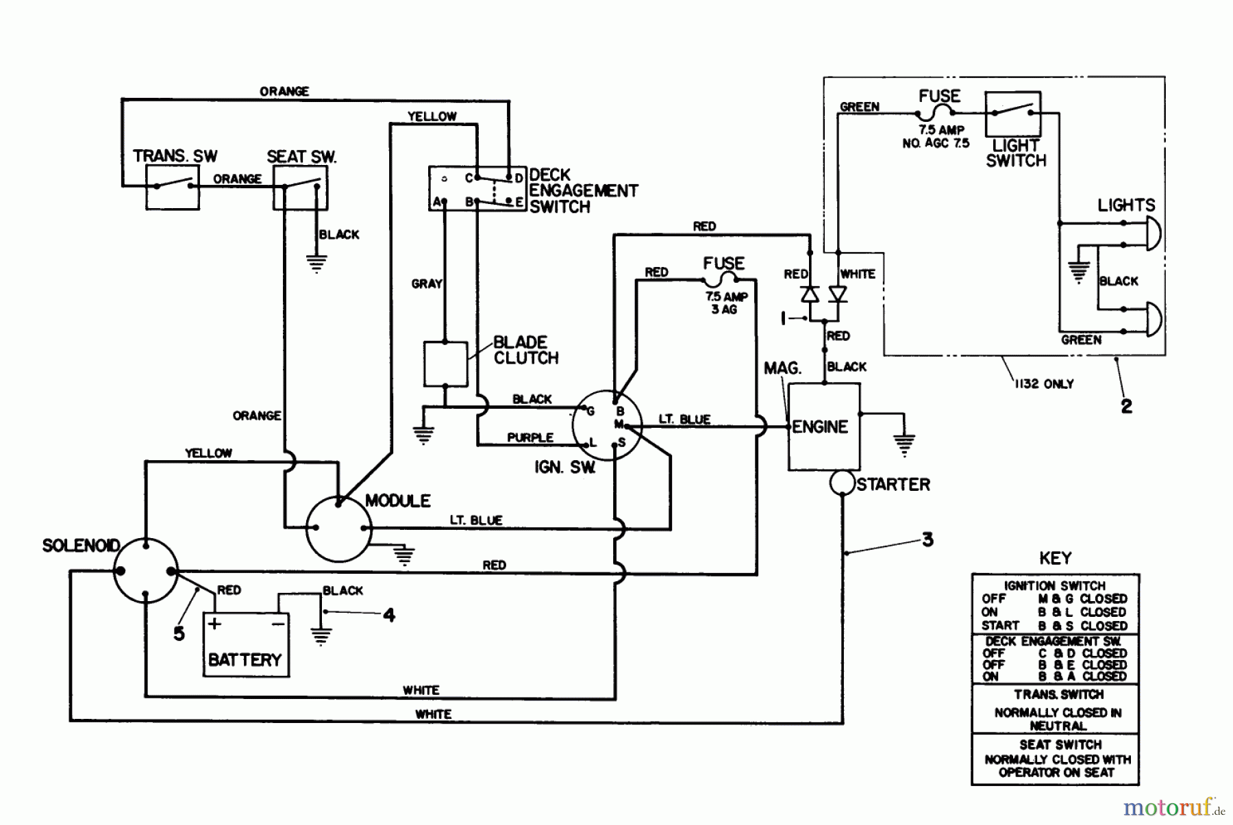
Toro 57300 (8-32) - 8-32 Front Engine Rider, 1984 (4000001-4999999) ELECTRICAL DIAGRAM Ersatzteile
ELECTRICAL DIAGRAM 57300 (8-32) - Toro 8-32 Front Engine Rider, 1984 (4000001-4999999)

Hier finden Sie die Ersatzteilzeichnung für Toro Neu Mowers, Lawn & Garden Tractor Seite 1 57300 (8-32) - Toro 8-32 Front Engine Rider, 1984 (4000001-4999999) ELECTRICAL DIAGRAM. Wählen Sie das benötigte Ersatzteil aus der Ersatzteilliste Ihres Toro Gerätes aus und bestellen Sie einfach online. Viele Toro Ersatzteile halten wir ständig in unserem Lager für Sie bereit.



