Murray 627108x5A - 27" Dual Stage Snow Thrower (2003) Gear Case Ersatzteile
Gear Case 627108x5A - Murray 27" Dual Stage Snow Thrower (2003)

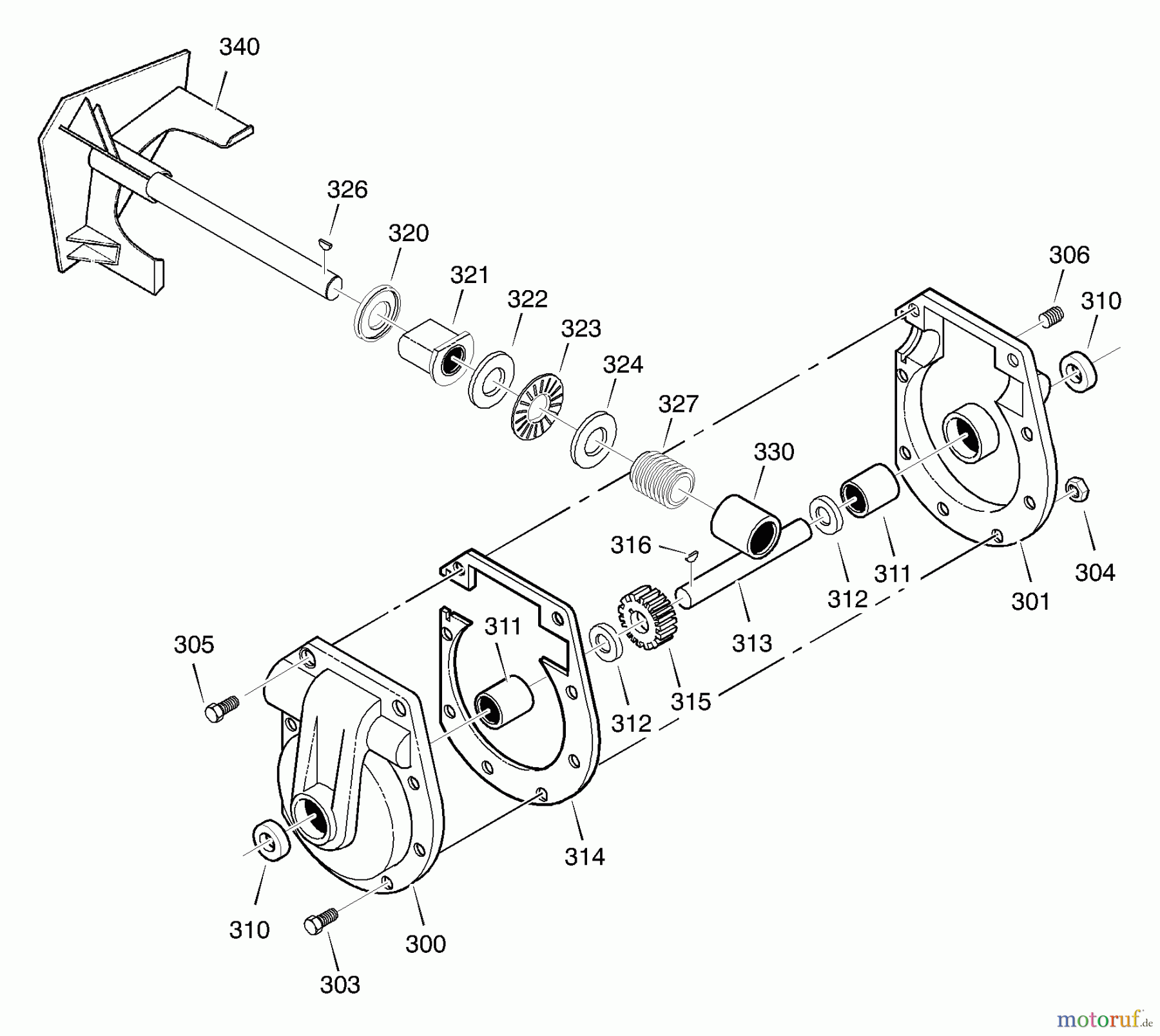
Hier finden Sie die Ersatzteilzeichnung für Murray Schneefräsen 627108x5A - Murray 27" Dual Stage Snow Thrower (2003) Gear Case. Wählen Sie das benötigte Ersatzteil aus der Ersatzteilliste Ihres Murray Gerätes aus und bestellen Sie einfach online. Viele Murray Ersatzteile halten wir ständig in unserem Lager für Sie bereit.


Qualitätsmanagement
Informieren Sie uns, wenn Sie einen Fehler gefunden haben.




