Zurück zu
>
Roth / TORO
>
Handgeräte
>
Sauger/Bläser
>
4-Takt
>
911/62924
>
8900001
>
Saugdüse
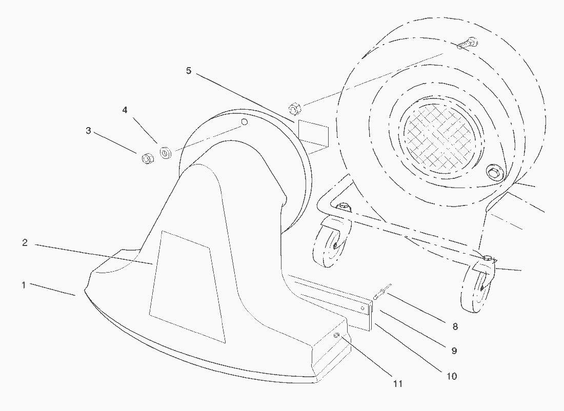
Ersatzteillisten für Toro Roth / TORO Saugdüse
Pos.
Bezeichnung
Ersatzteilnummer
1
Saugduese
40-7000
2
Toro-Schild
67-7720
3
Mutter
3296-58
4
Scheibe
95-1823
5
Klebeschild
93-4139
8
Hohlniete
3269-22
9
Flap Clamp
20-6840
10
Gummileiste
20-6830
11
Scheibe
3256-51
Gebrauchsanweisungen
Toro
Roth / TORO
Aufsitzmäher
Handgeräte
Kehrmaschinen
Schneefräsen
Sauger/Bläser
4-Takt
911/62925
911/62924
8900001
Motor (B&S Modell 135202-0263-01)
Betätigung & Holm
Motor & Basis (Fortsetzung)
Motor & Basis
Bläser
Saugdüse
6900001
5900001
911/62923
Elektro
Rasenmäher
Robin
Impressum
(C) by motoruf